Download Struktur PPID


No Judul Dokumen Keterangan Download
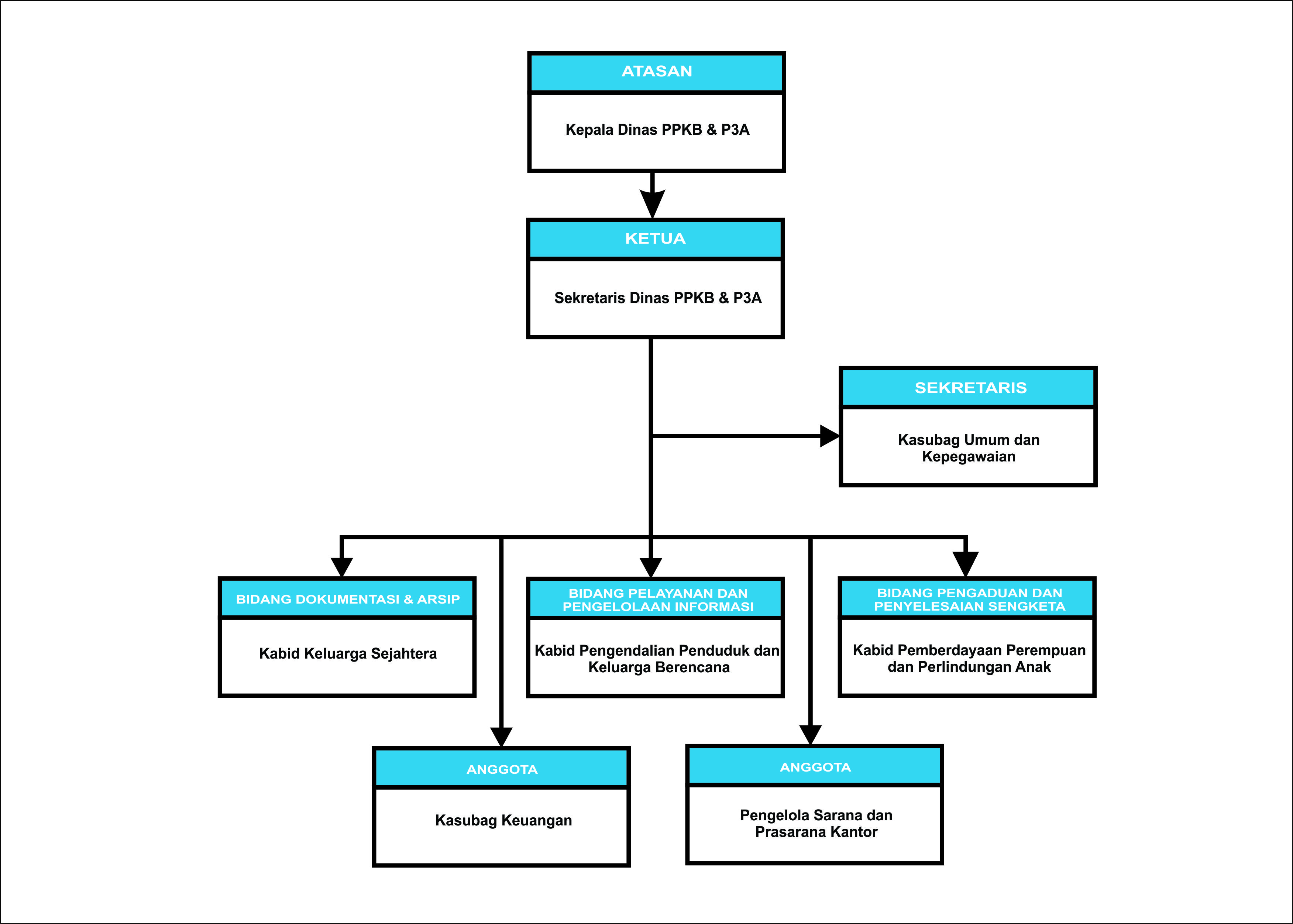
1 Struktur Organisasi PPID Pelaksana Silahkan download Struktur Organisasi PPID Pelaksana